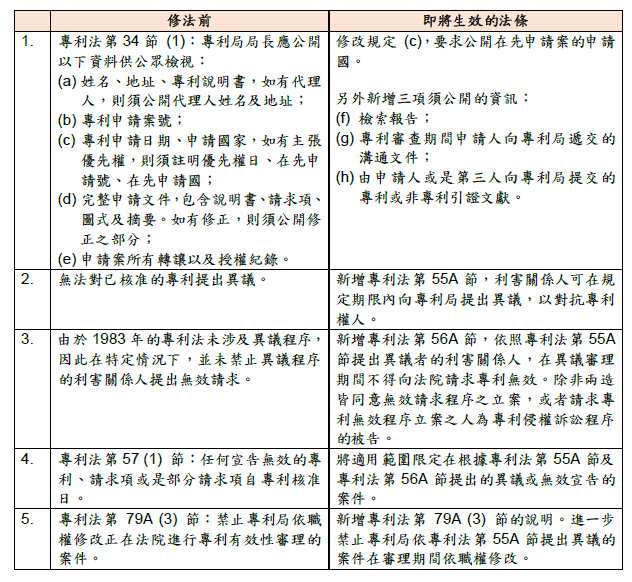
馬來西亞專利法 (The Patents (Amendment) Act 2022) 除了部分條文,其餘規定已於2022年生效。2025年10月6日,馬來西亞國內貿易及生活消費部宣布,馬來西亞專利法尚未生效的條文將於2025年12月31日實施。以下為2025年12月31日即將生效的法條重點摘要。
.png)
對應的專利法施行細則 (Patents (Amendment) Regulations 2025) 也即將在2025年12月31日生效。
.png)
資料來源:Specific Provisions Under the Patents (Amendment) Act 2022 and Patents (Amendment) Regulations 2025 to come into force on 31 December 2025, Skrine, October 17, 2025.
.png)
對應的專利法施行細則 (Patents (Amendment) Regulations 2025) 也即將在2025年12月31日生效。
.png)
資料來源:Specific Provisions Under the Patents (Amendment) Act 2022 and Patents (Amendment) Regulations 2025 to come into force on 31 December 2025, Skrine, October 17, 2025.